2026-01-27 陕西公务员考试网
中国科学院西安光机所支撑部门负责人招聘启事摘要
更多陕西事业单位招聘公告获取
中国科学院西安光机所支撑部门负责人招聘启事正文根据工作需要,经所务会研究,现决定面向西安分院系统单位和本所正式在册职工,招聘期刊与学术服务中心和先进阿秒激光设施(西安)工程管理办公室主任。现将招聘岗位、任职基本条件与资格和应聘程序通知如下。
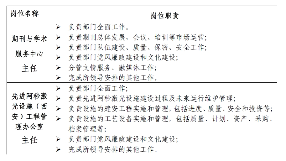
一、招聘岗位

二、基本条件
应聘人员应当具备下列基本条件:
(一)思想政治素质好,理想信念坚定,坚持以习近平新时代中国特色社会主义思想为指导,具有高度的政治判断力、领悟力和执行力;
(二)组织领导能力强,善于科学管理、沟通协调,推动落实,工作实绩突出;
(三)专业素养好,熟悉本领域规章制度和发展情况,具有胜任岗位职责所需的业务能力;
(四)创新意识强,勤于学习,勇于探索,敢于攻坚,能够切实推进管理工作创新,践行研究所发展战略及改革的各项要求;
(五)事业心和责任感强,求真务实、勤勉敬业、担当作为,团结协作,群众威信高;
(六)坚持原则,恪守职业道德,正确行使职权,严于律己,清正廉洁。
三、基本资格
应聘人员应当具备下列基本资格:
(一)西安分院系统单位及本所正式在册职工。年龄在45周岁以下,即1981年1月1日(含)以后出生;
(二)在科研、管理、支撑部门副职岗位或副高级专业技术岗位工作满三年,或具有正高级专业技术岗位任职经历;
(三)具有硕士研究生及以上学历;
(四)具有五年及以上科研或管理工作经历;
(五)具有正常履行职责的身体条件。
四、应聘程序
(一)应聘者请于1月30日12:00前提交纸质版(一份)和电子版材料至人才人事处。本单位职工竞聘只提供《岗位竞聘申请表》,西安分院系统内单位须提供《岗位竞聘申请表》和《岗位竞聘意见表》。
(二)通过资格审查者,将参加竞聘答辩。请竞聘人提前准备PPT报告15分钟,答辩10分钟;报告内容包括:(1)个人基本情况(2)工作业绩(3)对竞聘岗位理解与认识(4)未来工作设想;
(三)竞聘答辩时间和地点将另行通知,未通过资格审查的不再单独通知。
联系人:张丽真联系电话:88882284
联系邮箱:rjczlz opt.ac.cn
地址:西安市高新区信息大道17号祖同楼333办公室
中国科学院西安光机所
2026年1月26日
文章来源:https://opt.cas.cn/gb2019/xwzx/tzgg/202601/t20260126_8119156.html
中国科学院西安光机所支撑部门负责人招聘启事附件